User guide

Table of Contents

Alameditor User Guide

Introduction

Alameditor is a parametric modelling tool for airfoils and turbomachinery design. The idea behing this software is to give easy access to all parameters describing the component geometry, making it ideal to be used in automated optimization loops as well as in classic design workflows. The fully parametric nature of Alameditor allows to have full control of the geometry of a lot of different components: from the 2D airfoil profile to the full wing, from centrifugal compressor/pump to wind axial turbines.

Parametrization techniques

The orientation system used in this software is right hand side and, making reference to an axial turbomachinery stage, the directions are:

  • X: axial direction.

  • Y: tangential direction.

  • Z: radial direction.

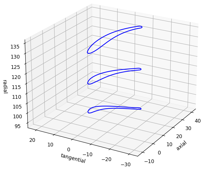
In figure 1 the orientation system and the design planes names are shown. To allow the parametrization of both single wing and rotors, there are two types of orientation systems: rectangular and cylindrical. In the rectangular one (for single wings and linear turbomachinery cascades) the design space is the classic cartesian 3D space, while, in the latter, the geometries are projected on cylindrical surfaces with radius taken from radial coordinate (figure 2).

Directions and planes conventions.
Same wing in rectangular (orange) and cylindrical (green) reference systems.
Same cascade in rectangular (orange) and cylindrical (green) reference systems
Rectangular vs cylindrical reference systems

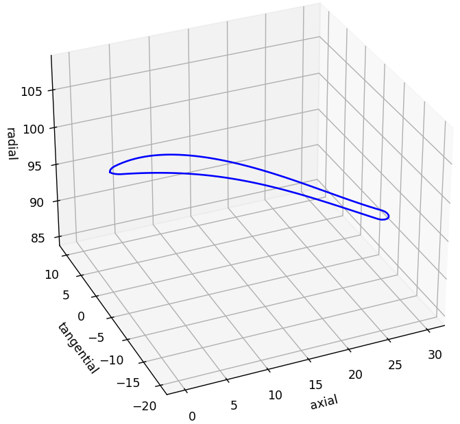
Blade/wing geometry is modelled through the interpolation of an arbitrary number of airfoil profiles (minimum 2) placed in the 3D space, like shown in figure 3. Each profile represents a blade/wing layer. Each profile is calculated thorugh 4 different curves:

  • Angle: the camberline angle distribution (camberline derivative).

  • Thickness: the profile thickness distribution around the camberline. Each side of the profile has its own distribution, so there are 2 curves that define the profile thickness.

  • Meridional: the profile shape in meridional plane.

Profiles
Profiles interpolation
Example of profiles interpolation that generates blade/wing surface.

Angle curve is integrated to obtain the camberline, then thickness is applied perpendicularly to the camberline to generate the profile in the blade-to-blade plane, finally the meridional curve is used to get the coordinates of the profile in the radial direction (figure 4).

Blade-to-blade plane view
Meridional plane view
Profile 3D view
Profile generation procedure.

All curves are modelled through clamped cubic b-spline curves. The user can modify the curves by modifying their control points.

Also profile leading and trailing edges can be modified acting on 3 different parameters (figure 5):

  • Length: from 0 to 1. It is relative to edge thickness: 0 0 edge thickness, 1 2 edge thickness.

  • Stretch: from -1 to 1. It represents the position of the edge: -1 on the left side, 0 in the center, 1 on the right side.

  • Smoothness: from 0 to 1. It is how smooth or sharp is the edge: 0 sharp angle, 1 flat edge.

Default values

image image

image image

image image

Edges parameters effects.

So, the design procedure to create a blade wing is:

  1. Define profile shape in blade-to-blade plane using angle and thickness curves.

  2. Define profile shape in meridional plane using the meridional curve.

  3. Choose profile edges parameters.

  4. Repeat the first 3 steps for all the necessary profiles (at least 2).

  5. Interpolate the profiles.

In chapter the practical ways to perform the steps 1, 2 and 3 are explained. About last step, the interpolation one, the user can choose to use the interpolation procedure implemented in this software or to export the profiles and apply other procedures, whether they are custom made or implemented in other softwer products.

The interpolation procedure implemented in this software is composed of 3 steps:

  1. Camberlines spline interpolation: the camberlines of all profiles are interpolated usign spline interpolation to create a smooth surface. The maximum degree used is 3.

  2. Linear interpolation of thickness distribuions: the thickness of each profile is linearly interpolated, to avoid self intersecting geometries.

  3. Thickness application on camberline surface.

To model an open flow rotor or a turbomachine cascade, there is the need to model two further components: the endwalls (hub and shroud in figure 6). To obtain them the starting points are the meridional curves of first and last profiles. From the first profile, the lower on radial axis, hub surface is get, while from the last one, the higher on radial axis, shroud surface is get. To take into account inlet and outlet of the rotor/cascade, two curves are attached to profile meridional curve, for both the previously cited profiles (figure 7). In this way the endwall meridional curve is defined. Like for the other curves, also inlet and outlet curves are modelled with clamped cubic b-spline curves. To obtain the wall surface, endwall meridional curve is spinned around the rotation axis (axial direction) as shown in figure 8. For open flow rotors there is the need to model only the hub endwall, while for closed channel cascades there will be also shroud endwall.

Blades channel with endwalls (hub, shroud)
Endwall meridional curve components
Endwall curve spin
Endwalls modelling.

To conclude the explanation on geometric modelling, the parameters that describes the full geometry of the blade and endwalls are the curves control points and the edges parameters. The way the user can interact with all these parameters are explained in chapter .

Start page

In this page the user can choose the working directory and the geometry type to model. A preview of this page with is shown in figure 10.

Start page.

The working directory is the file dialogs’ default path. It can be manually inserted in the textbox or can be chosen from the file dialog that will open clicking on the button.

There are three types of geometry that can be selected through the respective buttons:

  1. Axial

  2. Radial centrifugal

  3. Radial centripetal

This distinction is made only for graphical user interface options. The geometric model behind this software is the same for each geometry type. To load previously created projects there is the "Load project" button.

When user starts a new project, an initialization window appears to insert the base dimensions of the component. Each button has its own window, with on the right the view of the component on the meridional plane. In each meridional view there is the graphic representation of the base dimensions. Default values that can be modified by the user are already present in each textbox. A preview of these windows is shown in figure 11.

Axial
Radial centrifugal
Radial centripetal
Initialization windows

Design page

Design page is organized in tabs to separate the design of main blade from splitter blades (figure 12). Each tab is divided in two sections to sparate the design of camberline from profile thickness. This organization allows to focus on the design of different features of the component to be modeled.

In every project the user can work on blades and endwalls and can export them separately. This allows the user to model a wide variety of components: open flow wings, open flow rotors, simple and vaned diffusers, stator and rotor stages.

In each section of this page the main area is occupied by interactive plots the user can use to modify the curves that define the blade profile. On plots right, there are different widgets useful to modify curves and show information. Under the plots, on the right, there are two buttons to move through sections. Under the plots, on the left, there is the matplotlib navigation toolbar. Under the navigation toolbar there is the status bar.

Design page layout

Main blade

Camberline

In this section, the plotted curves are: angle on the top, all the meridional curves on bottom right, blade-to-blade profile with camberline on bottom left (figure 13). Angle and meridional curves plots are interactive, showing the modifiable curves in red with respective control points in black dots linked by dashed lines. Since the curves are cubic b-spline, the minium number of control points that can be used is 4.

Angle curve

Angle curve is normalized on camberline length, so its abscissa values will go from 0 to 1 and there must be one control point at each limit, otherwise the angle would not be defined for all the blade length. Angle values are on ordinate axis and are in degrees. To modify the curve from here, the user can drag and drop the control points, add or remove them using the widgets on the right. The selected control point is marked with a light blue border.

Meridional plane curves

In meridional plane plot, all meridional curves are plotted (figure 14). The profile curve colored in red shows the actual layer the user is modifing. To change layer the user can click with right mouse button on the interested layer. To add a layer the user can press Ctrl key and click with left mouse button on leading edge position where to insert the new layer. To delete the current layer the user can press Ctrl+del keys. The default values of every new layer inserted are a linear interpolation of the respective values of neighbour layers. First and last layers cannot be deleted since they are the blade/wing extremities.

Inlet and outlet curves are colored in orange when they are modifiable (figure 14). Inlet section is the one at the lowest value along axial direction, while outlet is the section at the highest value. The last control point of inlet curve coincides with profile first control point, while first outlet control point coincides with last profile control point (figure 14). This to ensure continuity in the endwall curve. Since first and last profile points (i.e. leading and trailin edge points) are conjunction points between two curves, these points could be derivable 0 times (corner points). To ensure the existance of the first derivative at such points, the user can set checked the option Differentiable boundaries in Geometry menu. When it is checked (default) the derivability at these points is ensured modifying respectively the second to last and the second point of inlet and outlet curves.

There is no length mesaurment unit specified on this plane to allow the curves to adapt to every problem dimension. For example, if the user is solving a problem in N, tonn, mm, then length unit of this plane is mm, while if the problem is in lbf, lbf*s^2/inc, in, then the length unit is in.

Also here the user can modify the curves by drag and drop the control points, add or remove them using the widgets on the right. The selected control point is marked with a light blue border. For axial stages, leading and trailing edge points can be dragged only along radial direction, for radial centrifugal stages they can be dragged respectively along radial and axial direction only, for radial centripetal stages they can be dragged respectively along axial and radial direction only.

Blade to blade plane

Blade-to-blade plane plot is not interactive. Blue dashed line is the camberline, solid black line is the profile, black transparent dashed line is the profile of the adjacent blade, used to show the shape of the blade channel in current layer. If the reference system is rectangular, the two profiles will be parallel, while if the reference system is cylindrical and the radial coordinate of the profile is not constant, the two profiles can be diverging or converging due to radius variation, showing that at smaller radius the blades will be closer than at higher ones.

Flow direction is reported on horizontal axis. It is the curvilinear abscissa of the meridional profile curve. This because the blade to blade plane is obtained by shifting the meridonal profile curve along tangntial direction (figure 1).

Also here the inlet section is at the lowest abscissa value, while the outlet is at the highest one. The leading edge position along the flow direction corresponds to the position of the leading edge in axial direction.

In case of splitters presence, their profile will be shown between the two main blade profiles, showing the blades channel with all its blades (figure 12).

Camberline section
Meridional curves
Widgets

On the plots right there is a column of widgets the user can use to modify the current curves (figure 13). They are:

  • Blade axial length: it is the difference between the trailing and the leading edge points along axial direction of current layer. The user can modify it by inserting valid values (float number > 0.0). The axial coordinates of all the meridional curve control points will be scaled accordingly with the inserted value.

  • Blade radial extension: only for radial stages. It is the difference between trailing and leading edge points along radial direction of current layer. The user can modify it by inserting valid values (float number > 0.0). The radial coordinates of all the meridional curve control points will be scaled accordingly with the inserted value.

  • Control points number: it is the number of control points in the angle curve of the current layer. It must be grater or equal to 4. Increasing it will add to the curve new control points preserving the shape of the curve. Reducing it will try to remove the control points in excess preserving the curve shape. If it is not possible a warning window appears asking the user to chose among three options: to remove all the control points in excess changing curve shape, to remove only the control points that allows the curve shape preservation or to cancel the procedure without removing any point.

  • Inlet angle: it is the angle value of the first angle control point of current layer. It can be modified inserting valid values (float number in open interval (-90°, +90°)).

  • Outlet angle: it is the angle value of the last angle control point. It can be modified inserting valid values (float number in open interval (-90°, +90°)).

  • Checkboxes: mutually exclusive checkboxes to modify the curves on both angle and meridional plots.

    • Drag and drop: it is the default value and allows the drag and drop of the control points.

    • Add point: a control point will be added where the user click with left mouse button on the plot area.

    • Add point preserving curve shape: a control point will be added preserving the curve shape, so it will not appear on the clicking point, but close to it.

    • Remove point: the clicked control point will be removed.

    • Remove point preserving curve shape: the clicked control point will be removed and the others will be moved to preserve curve shape, if it is possible, otherwise an error message appears on the status bar and the control point is not removed.

  • Ranges: it is a set of widgets used to show the effects of control points movement on the curves and blade to blade profile. Due to the parametric nature of Alameditor, it can be implemented in automatic optimization loops, so, to allow the user to define the optimization space, there is the possibility to insert the range in which each control point will move. When user clicks on a control point, it will be highlighted by a light blue border and the textboxes x min, x max, y min, y max will populate with float values. By default they are 0.0, but they can be modified. To explain their logic an example control point with coordinates (10.0, 15.0) will be used:

    • x min: it is the difference between the control point lower limit on horizontal axis and its abscissa value. So if x min=-5, then the lower limit on horizontal axis is 10 - 5 = 5.

    • x max: it is the difference between the control point higher limit on horizontal axis and its abscissa value. So if x max=+5, then the higher limit on horizontal axis is 10 + 5 = 15.

    • y min: it is the difference between the control point lower limit on vertical axis and its ordinate value. So if y min=-5, then the lower limit on vertical axis is 15 - 5 = 10.

    • y max: it is the difference between the control point higher limit on vertical axis and its ordinate value. So if y max=+5, then the higher limit on vertical axis is 15 + 5 = 20.

    To show the space where the curves and profiles can live with the set ranges, there is checkbox Show ranges. When it is checked the interactivity of the plots is suspended and green transparent areas will appear to show the regions that can be occupied by the curves (figure 15). To focus better on ranges effects, the second blade of the channel is hidden.

    Not always these area can be generated if the combination of control points positions and ranges creates self intersecting boundaries.brembo carriere

  • Control points coords: button to open a window for control points modification. User has access to the control points of all the curves of current page and layer. This window is organized in tabs to separate the control points of each curve (figure 16). Here the user can modify the coordinates of existing control points, add or remove them. In case of addition or removal, there will not be any control point adjustment to preserve curve shape, the coordinates will be taken as they are.

    Points are separated by lines, there is one line per point. Values decimal separator must be ".", while x and y values of coordinates can be seprated by different charaters: ",", ";", space. Moreover it is also possible to copy and paste values from calculation sheets. Onces user press the ok or apply buttons the format is automatically transformed in the character separator with ",". In case of invalid inputs, a warning window appears to explain the encountered problem. Blank rows must be avoided.

    Reminder: last control point of inlet and first control point of outlet curves coincides respectively with first and last meridonal control points, so they will not be pesent in inlet and outlet tabs.

  • 3D channel: button to open the 3D rendering of the channel. Here the user can decide what channel components to plot (blade, hub and shroud), to show the stl grid and set the level of the opacity (figure 17). To show changes applied by the user, update button must be pressed.

  • Quasi orthogonal area: open a window to plot the quasi orthogonal area of the cascade (figure 18). There are 3 different curves that considers different contributions:

    • Quasi orthogonal area: channel cross sectional area without considering blades presence. It is the full area between hub and shroud.

    • Quasi orthogonal area with blades thickness: channel cross sectional area considering blades presence, but without considering flow direction (flow angle = 0).

    • Quasi orthogonal area with blades thickness and angle: channel cross sectional area considering blades presence and flow direction. Flow direction is supposed to be equal to local blade angle.

    Quasi orthogonal area is calculated starting from the channel meanline and calculating the area of the section perpendicular to the line (figure 19).

Ranges effects
Control points coordinates window
3D rendering window
Quasi orthogonal area plot
Meanline and section
Quasi orthogonal area
Thickness

In this section, the plotted curves are: thickness left distribution and thickness right distribution on the top, all the meridional curves on bottom right, blade-to-blade plane with camberline on bottom left (figure 21). Meridional plane plot and blade-to-blade plane works in the same way explained in section, so the focus will be on thickness curves ad widgets difference.

Thickness curves

Both curves horizontal axis is normalized on camberline length, so, like for the angle curve, the abscissa values will go from 0 to 1 and there must be a control point at each limit to guarantee curve existance along whole blade length. Thickness ordinate values have no length measurment unit to allow the curves to adapt to every problem dimension, like meridional plane curves. To modify the curve from here, the user can drag and drop the control points, add or remove them using the widgets on the right. The selected control point is marked with a light blue border. In some cases can be useful to have a profile with symmetric thickness (i.e. thickness left = thikness right). For such cases there is the option Symmetric profile from the Geometry menu. When set to checked, it imposes the right side thckness to be equal to the left side one, so left side profile is preserved and right one is lost. When it is checked, the user can modify both curves: the modifications of one curve will be applied also to the other curve.

Widgets

Most of the widgets are the same of the camberline page. The difference is that here there are two textboxes for control points number, one per side, and there are no inlet and outlet angles textboxes, but there are two labels to show leading and trailing edge thickness. Edge thickness is obtained summing the left and the right thickness of the edge.

Thickness page

Splitter blades

Some turbomachinery applications require splitter blades. In such cases, the user can add as many splitter as it wants. In Edit menu there is the command Add splitter. Once clicked the command, a window to set the splitter base dimensions appears (figure 22). These quantities are:

  • Pitch fraction: pitch fraction where to place the splitter in tangential direction.

  • Start: camberline length fraction where to place splitter leading edge.

  • End: camberline length fraction where to place splitter trailing edge.

There are two kind of splitters: main blade based and not main blade based. The user can chose between them in the initialization window by checking the Main blade based checkbox. In main blade based splitter, the only modifiable parameters are: pitch fraction, start and end. Angle and thickness curves are taken from the main blade ones, from start to end values, so if start = 0.5 and end=1.0, the portion of curves that will be taken is the one that goes from 0.5 to 1.0. Th widgets for this kind of splitter are only the ones to modify the three parameters, plus the show ranges checkbox and the buttons for 3D rendering and cross section area plot.

For splitter that are not main blade based, angle and thickness curves are modifiable and both have horizontal axis normalized on splitter camberline length, similarly to main blade case. In this case there a also the widgets for control points manipulation, as well as the widgets to modify pitch fraction, start and end parameters.

For both splitter types, pitch fraction, start and end parameters can be different from one layer to another. The meridional plane cannot be modified since the meridional curves are always based on main blade ones.

Splitter initialization

Menu functionalities

Menu gives access to different functionalities of the software. In these section the main ones are covered.

File

In File menu the user has access to the following actions:

  • Export: to export different entities.

  • Save: to save the project.

  • Save as: to select where to save the project and save it.

  • Close: to close current project and go to start page.

From export action, user can decide to export different entites:

  • Profiles: blade profiles, hub and shroud curves are exported in CURVE format. When user decide to export profiles, a file dialog opens to select the folder where to save the files. Three files are automatically exported with names: ALM_Profiles, ALM_hub, ALM_shroud. In ALM_Profiles there are written the coordinates in 3D space of each blades profiles. They are organized by blade and layer. At the start of each blade section there is a comment starting with "##" follwed by blade name (Main blade, Splitter 1, Splitter 2, etc.). For every blade all layers are reported and each layer starts with a comment line with profile number (figure 23). Coordinates order is: axial, tangential, radial (same as reference system). ALM_hub and ALM_shroud files contains only one curve, so there are no comments, there are only curve coordinates. Both endwall curves have no tangential development, so tangential coordinate is set to 0.0.

  • Stl: to export the stl of the component. Blade surface is obtained with implemented interpolation procedure of profiles (explained in chapter ). When user click on this voice, a window appears to select the components to export and where to save the file (figure 24). User can select the number of blades to export (minimum 1, maximum the cacade blades number), the components to export (hub, blade, shroud) and to close the channel. To close channel, hub and shroud are required for exportation. This option will create surfaces that close the exported region (figure 25). This can be useful for meshing procedures.

  • Parameters: to export parameters and ranges in JSON format (figure 26). When user clicks on this voice, a file dialog opens to chose files names and where to save them. When parameters are exported, also ranges are exported automatically with same name of parameters’ file, but with the addition of "_ranges" at the end of it (if parameters’ file name is "Axial_parameters", ranges’ file name will be "Axial_parameters_ranges").

    Parameters in parameters file are organized in python dictionaries and lists nested structure. Parameters can be divided into two macro groups: the ones related to blades and the ones related to global cascade quantities.

    About blades parameters, they are the ones related to curves (angle, thickness, meridional, boundaries) and the ones related to edges. Curves on meridional plane have been divided in two groups: meridional for blade meridional profiles, boundaries for inlet and outlet meridional curves. Curves parameters are divided based on their types: control points horzontal axis values (xcp), control points verical axis values (ycp), bspline curve degree (bspline_deg) and bspline knot vector (bspline_t). For every parameter type there is a list containing the values for each blade layer, so list element 0 refers to layer 0, element 1 refers to layer 1, etc. Each element list is a list istelf containing the values for each control point, so the first element refers to control point 0, second element to control point 1, etc. So to access control points coordinates the generic python command is "parameters[blade_name][curve_name][parameter_name][layer_number][point_index]". Boundaries parameters will have only two layers: one for hub (layer 0) and one for shroud (layer 1). About edges parameters, they are organized similarly to curves parameters. They are divided based on the edge: leading and trailing. The parameters of each edge are organized based on their type: length, stretch and smoothenss. For every parameter type there is a list containing the parameter value for each layer. To access these parameters values, the generic python command is "parameters[blade_name][’edges’][edge_name][parameter_name][layer_number]".

    Reminder: last control point of inlet and first control point of outlet curves coincides respectively with first and last meridonal control points, so they will not be pesent in inlet and outlet curves parameters.

    About cascade parameters, they are parameters relative to the cascade and are:

    • blades_number: the number of blades in the cascade.

    • boundaries_derivability: set the endwall curve derivable or not in correspondence of inlet-profile and profile-outlet junction points.

    • smooth_factor: how smooth is the cutting curve of the channel. For further explanation make reference to the Geometry Options menu in next pages.

    • reference_system: the refernce system to be used: rectangular or cylindrical.

    Parameters can be exported so that user has access to modify them. One modified, parameters can be imported and used by the software.

Example of profile file structure
STL export window
Channel exported without closing it
Channel exported closing it
Opened channel vs closed channel
Example of parameters json file

Edit

In Edit menu, user can delete current layer, add a splitter blade, remove the current splitter blade, perform undo or redo actions.

Geometry

In Geometry menu, user has access to the following actions:

  • Import: to import curves or parameters.

    To import curves, onces selected the curve of interest, a window appears (figure 27). Curve is generated from the interpolation of a list of points inserted by the user. Curve points have to be written in the Points coordinates section. Accepted formats are the same accepted by the Control points coordinates window. The curve is imported for current layer. Angle and thickness curves must have the x values normalized on camberline length and have the points at x=0 and x=1. Importing procedure minimize the number of control points to parametrize the curve, so the procedure can require some time, expecially for curves with a high points number.

    To import parameters, a file dialog opens to select the parameters file to import.

  • Cascade parameters: to modify following global quantities (figure 28):

    • Hub radius: it is the radial coordinate of hub leading control point in meridinal plane, When it is modified, the entire blade is moved to match the new value, so all meridional curves are rigidly translated.

    • Inlet blade height: for axial and centrifugal stages it is the difference between the radial coordinates of shroud and hub leading control points in meridional plane, while for centripetal stages it is the difference between axial coordinates of shroud and hub leading control points in meridional plane. When it is modified, the leading control points of each layer are modified to match the new height (depending on stage type, radial or axial coordinates are scaled).

    • Outlet blade height: for axial and centripetal stages it is the difference between the radial coordinates of shroud and hub trailing control points in meridional plane, while for centrifugal stages it is the difference between axial coordinates of shroud and hub trailing control points in meridional plane. When it is modified, the trailing control points of each layer are modified to match the new height (depending on stage type, radial or axial coordinates are scaled).

    • Blades number: to modify the blades number of the cascade.

  • Leading edge coordinates: to modify the position of the layer. Here the coordinates of leading control points of all layers are modifiable (figure 29). When the coordinates of one layer are modified, the meridional curve of that layer rigidly translate to the new positon (curve control points are rigidly moved).

  • Edges parameters: to modify edges parameters of current layer. For both edges and every parameters, user can set values using a textbox or a slider (figure 30). The limits for each parameters are:

    • Length: [0, 1]

    • Stretch: [-1, 1]

    • Smoothness: [0, 1]

  • Options: to modify geometric options of the project (figure 32). They are:

    • Points number: the number of points used to discretize curves. The higher it is the more accurate is the geometry, but computational time increases and software responses can become slow. It can go from 50 to 500. Default value is 100.

    • Smooth factor: how smooth is the cutting line of channel borders (figure 33). It can go from 0 to 1.

    • Reference system: to select the reference system to use. Default value is cylindrical.

  • Symmetric profile: checkbox to select if the profile thickness is symmetric between sides or not. Default value is unchecked.

  • Differenciable boundaries: checkbox to select if inlet-profile and profile-outlet junction points in meridional plane endwalls are derivable or not. Default value is checked.

Import curves
Cascade parameters
Leading edge coordinates
Edges parameters
Options
Geometry menu windows
Smooth factor = 0.1
Smooth factor = 0.5
Smooth factor effects

Options

In menu Options there is the checkbox Dynamic axis ranges. Default value is checked. When it is checked, plots limits automatically update during curves modification. When it is not checked, plots limits do not update, allowing an increase is software responsiveness.

Command prompt instructions

From command prompt it is possible to open Alameditor start page, to open an Alameditor project or to export profiles and stl from parameters. It is strongly suggested to add the Alameditor.exe file path to environment varibles in order to use it more easily from command prompt. Follwing instructions consider to have named the environment variable Alameditor.

To open Alameditor start page, user has only to write Alameditor on command propt.

To open an Alameditor project, user has to write Alameditor followed by the path to the project file.

To export profiles or stl from parameters, after Alameditor user has to specify the parameters file path and the output requested. Available output values are "profiles" and "stl". Exporting options are:

  • -resolution: valid for profiles and stl. Insert the number of points to be used to discretize curves. Int number with default value 100.

  • -save_root: valid for profiles and stl. It is the directory path where to save the exported files. For profiles output, the files are automatically named ALM_Profiles, ALM_hub, ALM_shroud; for stl output, file name is the same one of the parameters file. If it is not specified, output files will be saved in same directory of parameters file.

  • -channels_number: valid for stl. It is the number of channels to export. Int number with default value 1.

  • -blade: valid for stl. Boolean value to request blade component in output file. 1 (default) to request it, 0 to not request it.

  • -hub: valid for stl. Boolean value to request hub component in output file. 1 (default) to request it, 0 to not request it.

  • -shroud: valid for stl. Boolean value to request shroud component in output file. 1 (default) to request it, 0 to not request it.

  • -close_channel: valid for stl. Boolean value to ask to close channel borders with walls (1) or not (0). Default value is 0. It can be 1 only if output is requested for both hub and shroud components.

Example to ask profiles output: "Alameditor axial_parameters.json profiles -save_root Export_example/profiles -resolution 150". In this request it was asked to get profiles output from parameters file axial_parameters.json, to save profiles in the folder with relative path Export_example/profiles and a resolution of 150 points (each curve will have 150 points).

Example to ask stl output: "Alameditor axial_parameters.json stl -save_root Export_example/stl -resolution 150 -channels_number 3 -blade 1 -hub 1 -shroud 0 -close_channel 0". In this request it was asked to get stl output from parameters file axial_parameters.json, to save the stl file in directory with relative path Export_example/stl and to export 3 channels with blade and hub components, excluding shroud component and accordingly to not close the channels with walls.

Design rules and suggetions

  1. Do not create self intersecting curves (figure 1.1). They can cause invalid geometries.

    Self intersecting curve
  2. Meridional curves should always be at positive radial values.

  3. Angle curve must always be integrable.

  4. Angle curve must be bounded in (-90°, 90°) interval to avoid asymptotes in camberline (figure 1.2)

    Camberline asymptotes
  5. In angle and thickness curves, place all middle control points between 0 and 1, otherwise curves portions before 0 and after 1 will be cut causing discontinuities.

  6. Thickness curve should always be positive.

  7. For strong curvatures of channel meanline the calculation of quasi orthogonal area can fail (cross section goes out of the channel, no intersection with hub or shroud wall). In figure 1.4 an example is reported, showing the evolution of cross section in the region where the strong curvature is present. Instead in figure 1.3 the corresponding quasi orthogonal area is reported. It can be seen that in correspondence of inlet part, the quasi orhtogonal area values are not reliable and in some parts calculation fails (where curves are not displayed).

    Section 1
    Section 2
    Section 3
    Section 4
    Quasi orthogonal area with invalid values in inlet part
    Example of strong meanline curvature causing quasi orthogonal area calculation fail in inlet section
  8. Leading edge tangential coordinates can be used to generate curved blades in tangential direction (figure 1.5). This feature can be useful everywhere there is the need to design curved profiles, for example in open flow wings.

    Blade curved in tangential direction - view 1
    Blade curved in tangential direction - view 2
    Example of curved wing with flow deflection variation along span
  9. If the generation of the stl gives some errors, it can be due to the fact that the channel cut intersect a blade. To avoid it try to modify Points number and Smooth factor in Geometry Options menu. Usually increasing Points number and decreasing Smooth factor work. In figure 1.6 there is an example where modifying these factors gave correct stl.

    Stl generated with cutting curve intersecting blade - points number=50, smooth factor=0.7
    Stl correctly generated - points number=100, smooth factor=0.6
    Geometry options adjustment for correct stl generation